在web 开发中,我们经常会用到 Session 来保存会话信息,包括用户信息、权限信息,等等。在这篇文章中,我们将分析 tomcat 容器是如何创建 session、销毁 session,又是如何对 HttpSessionListener 进行事件通知
tomcat session 设计分析
tomcat session 组件图如下所示,其中 Context 对应一个 webapp 应用,每个 webapp 有多个 HttpSessionListener, 并且每个应用的 session 是独立管理的,而 session 的创建、销毁由 Manager 组件完成,它内部维护了 N 个 Session 实例对象。在前面的文章中,我们分析了 Context 组件,它的默认实现是 StandardContext,它与 Manager 是一对一的关系,Manager 创建、销毁会话时,需要借助 StandardContext 获取 HttpSessionListener 列表并进行事件通知,而 StandardContext 的后台线程会对 Manager 进行过期 Session 的清理工作

org.apache.catalina.Manager 接口的主要方法如下所示,它提供了 Context、org.apache.catalina.SessionIdGenerator 的 getter/setter 接口,以及创建、添加、移除、查找、遍历 Session 的 API 接口,此外还提供了 Session 持久化的接口(load/unload) 用于加载/卸载会话信息,当然持久化要看不同的实现类
public interface Manager {
public Context getContext();
public void setContext(Context context);
public SessionIdGenerator getSessionIdGenerator();
public void setSessionIdGenerator(SessionIdGenerator sessionIdGenerator);
public void add(Session session);
public void addPropertyChangeListener(PropertyChangeListener listener);
public void changeSessionId(Session session);
public void changeSessionId(Session session, String newId);
public Session createEmptySession();
public Session createSession(String sessionId);
public Session findSession(String id) throws IOException;
public Session[] findSessions();
public void remove(Session session);
public void remove(Session session, boolean update);
public void removePropertyChangeListener(PropertyChangeListener listener);
public void unload() throws IOException;
public void backgroundProcess();
public boolean willAttributeDistribute(String name, Object value);
tomcat8.5 提供了 4 种实现,默认使用 StandardManager,tomcat 还提供了集群会话的解决方案,但是在实际项目中很少运用,关于 Manager 的详细配置信息请参考 tomcat 官方文档
- StandardManager:Manager 默认实现,在内存中管理 session,宕机将导致 session 丢失;但是当调用 Lifecycle 的 start/stop 接口时,将采用 jdk 序列化保存 Session 信息,因此当 tomcat 发现某个应用的文件有变更进行 reload 操作时,这种情况下不会丢失 Session 信息
- DeltaManager:增量 Session 管理器,用于Tomcat集群的会话管理器,某个节点变更 Session 信息都会同步到集群中的所有节点,这样可以保证 Session 信息的实时性,但是这样会带来较大的网络开销
- BackupManager:用于 Tomcat 集群的会话管理器,与DeltaManager不同的是,某个节点变更 Session 信息的改变只会同步给集群中的另一个 backup 节点
- PersistentManager:当会话长时间空闲时,将会把 Session 信息写入磁盘,从而限制内存中的活动会话数量;此外,它还支持容错,会定期将内存中的 Session 信息备份到磁盘
Session 相关的类图如下所示,StandardSession 同时实现了 javax.servlet.http.HttpSession、org.apache.catalina.Session 接口,并且对外提供的是 StandardSessionFacade 外观类,保证了 StandardSession 的安全,避免开发人员调用其内部方法进行不当操作。而 org.apache.catalina.connector.Request 实现了 javax.servlet.http.HttpServletRequest 接口,它持有 StandardSession 的引用,对外也是暴露 RequestFacade 外观类。而 StandardManager 内部维护了其创建的 StandardSession,是一对多的关系,并且持有 StandardContext 的引用,而 StandardContext 内部注册了 webapp 所有的 HttpSessionListener 实例。

创建Session
我们以 HttpServletRequest#getSession() 作为切入点,对 Session 的创建过程进行分析
public class SessionExample extends HttpServlet {
public void doGet(HttpServletRequest request, HttpServletResponse response)
throws IOException, ServletException {
HttpSession session = request.getSession();
// other code......
}
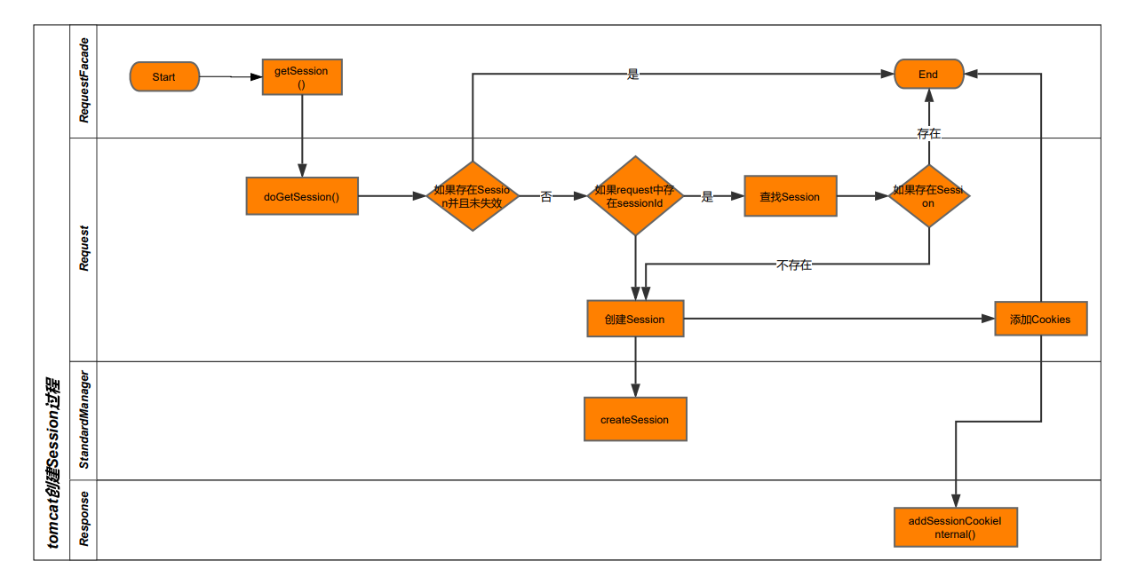
整个流程图如下图所示(查看原图):

tomcat 创建 session 的流程如上图所示,我们的应用程序拿到的 HttpServletRequest 是 org.apache.catalina.connector.RequestFacade(除非某些 Filter 进行了特殊处理),它是 org.apache.catalina.connector.Request 的门面模式。首先,会判断 Request 对象中是否存在 Session,如果存在并且未失效则直接返回,因为在 tomcat 中 Request 对象是被重复利用的,只会替换部分组件,所以会进行这步判断。此时,如果不存在 Session,则尝试根据 requestedSessionId 查找 Session,而该 requestedSessionId 会在 HTTP Connector 中进行赋值(如果存在的话),如果存在 Session 的话则直接返回,如果不存在的话,则创建新的 Session,并且把 sessionId 添加到 Cookie 中,后续的请求便会携带该 Cookie,这样便可以根据 Cookie 中的sessionId 找到原来创建的 Session 了
在上面的过程中,Session 的查找、创建都是由 Manager 完成的,下面我们分析下 StandardManager 创建 Session 的具体逻辑。首先,我们来看下 StandardManager 的类图,它也是个 Lifecycle 组件,并且 ManagerBase 实现了主要的逻辑。

整个创建 Session 的过程比较简单,就是实例化 StandardSession 对象并设置其基本属性,以及生成唯一的 sessionId,其次就是记录创建时间,关键代码如下所示:
public Session createSession(String sessionId) {
// 限制 session 数量,默认不做限制,maxActiveSessions = -1
if ((maxActiveSessions >= 0) &&
(getActiveSessions() >= maxActiveSessions)) {
rejectedSessions++;
throw new TooManyActiveSessionsException(sm.getString("managerBase.createSession.ise"), maxActiveSessions);
}
// 创建 StandardSession 实例,子类可以重写该方法
Session session = createEmptySession();
// 设置属性,包括创建时间,最大失效时间
session.setNew(true);
session.setValid(true);
session.setCreationTime(System.currentTimeMillis());
// 设置最大不活跃时间(单位s),如果超过这个时间,仍然没有请求的话该Session将会失效
session.setMaxInactiveInterval(getContext().getSessionTimeout() * 60);
String id = sessionId;
if (id == null) {
id = generateSessionId();
}
session.setId(id);
sessionCounter++; // 这个地方不是线程安全的,可能当时开发人员认为计数器不要求那么准确
// 将创建时间添加到LinkedList中,并且把最先添加的时间移除,主要还是方便清理过期session
SessionTiming timing = new SessionTiming(session.getCreationTime(), 0);
synchronized (sessionCreationTiming) {
sessionCreationTiming.add(timing);
sessionCreationTiming.poll();
}
return (session);
在 tomcat 中是可以限制 session 数量的,如果需要限制,请指定 Manager 的 maxActiveSessions 参数,默认不做限制,不建议进行设置,但是如果存在恶意攻击,每次请求不携带 Cookie 就有可能会频繁创建 Session,导致 Session 对象爆满最终出现 OOM。另外 sessionId 采用随机算法生成,并且每次生成都会判断当前是否已经存在该 id,从而避免 sessionId 重复。而 StandardManager 是使用 ConcurrentHashMap 存储 session 对象的,sessionId 作为 key,org.apache.catalina.Session 作为 value。此外,值得注意的是 StandardManager 创建的是 tomcat 的 org.apache.catalina.session.StandardSession,同时他也实现了 servlet 的 HttpSession,但是为了安全起见,tomcat 并不会把这个 StandardSession 直接交给应用程序,因此需要调用 org.apache.catalina.Session#getSession() 获取 HttpSession。
我们再来看看 StandardSession 的内部结构
- attributes:使用 ConcurrentHashMap 解决多线程读写的并发问题
- creationTime:Session 的创建时间
- expiring:用于标识 Session 是否过期
- lastAccessedTime:上一次访问的时间,用于计算 Session 的过期时间
- maxInactiveInterval:Session 的最大存活时间,如果超过这个时间没有请求,Session 就会被清理、
- listeners:这是 tomcat 的 SessionListener,并不是 servlet 的 HttpSessionListener
- facade:HttpSession 的外观模式,应用程序拿到的是该对象
public class StandardSession implements HttpSession, Session, Serializable {
protected ConcurrentMap<String, Object> attributes = new ConcurrentHashMap<>();
protected long creationTime = 0L;
protected transient volatile boolean expiring = false;
protected transient StandardSessionFacade facade = null;
protected String id = null;
protected volatile long lastAccessedTime = creationTime;
protected transient ArrayList<SessionListener> listeners = new ArrayList<>();
protected transient Manager manager = null;
protected volatile int maxInactiveInterval = -1;
protected volatile boolean isNew = false;
protected volatile boolean isValid = false;
protected transient Map<String, Object> notes = new Hashtable<>();
protected transient Principal principal = null;
Session清理
Background 线程
前面我们分析了 Session 的创建过程,而 Session 会话是有时效性的,下面我们来看下 tomcat 是如何进行失效检查的。在分析之前,我们先回顾下 Container 容器的 Background 线程。
tomcat 所有容器组件,都是继承至 ContainerBase 的,包括 StandardEngine、StandardHost、StandardContext、StandardWrapper,而 ContainerBase 在启动的时候,如果 backgroundProcessorDelay 参数大于 0 则会开启 ContainerBackgroundProcessor 后台线程,调用自己以及子容器的 backgroundProcess 进行一些后台逻辑的处理,和 Lifecycle 一样,这个动作是具有传递性的,也就是说子容器还会把这个动作传递给自己的子容器,如下图所示,其中父容器会遍历所有的子容器并调用其 backgroundProcess 方法,而 StandardContext 重写了该方法,它会调用 StandardManager#backgroundProcess() 进而完成 Session 的清理工作。看到这里,不得不感慨 tomcat 的责任

关键代码如下所示:
ContainerBase.java(省略了异常处理代码)
protected synchronized void startInternal() throws LifecycleException {
// other code......
// 开启ContainerBackgroundProcessor线程用于处理子容器,默认情况下backgroundProcessorDelay=-1,不会启用该线程
threadStart();
protected class ContainerBackgroundProcessor implements Runnable {
public void run() {
// threadDone 是 volatile 变量,由外面的容器控制
while (!threadDone) {
try {
Thread.sleep(backgroundProcessorDelay * 1000L);
} catch (InterruptedException e) {
// Ignore
}
if (!threadDone) {
processChildren(ContainerBase.this);
}
}
}
protected void processChildren(Container container) {
container.backgroundProcess();
Container[] children = container.findChildren();
for (int i = 0; i < children.length; i++) {
// 如果子容器的 backgroundProcessorDelay 参数小于0,则递归处理子容器
// 因为如果该值大于0,说明子容器自己开启了线程处理,因此父容器不需要再做处理
if (children[i].getBackgroundProcessorDelay() <= 0) {
processChildren(children[i]);
}
}
}
Session 检查
backgroundProcessorDelay 参数默认值为 -1,单位为秒,即默认不启用后台线程,而 tomcat 的 Container 容器需要开启线程处理一些后台任务,比如监听 jsp 变更、tomcat 配置变动、Session 过期等等,因此 StandardEngine 在构造方法中便将 backgroundProcessorDelay 参数设为 10(当然可以在 server.xml 中指定该参数),即每隔 10s 执行一次。那么这个线程怎么控制生命周期呢?我们注意到 ContainerBase 有个 threadDone 变量,用 volatile 修饰,如果调用 Container 容器的 stop 方法该值便会赋值为 false,那么该后台线程也会退出循环,从而结束生命周期。另外,有个地方需要注意下,父容器在处理子容器的后台任务时,需要判断子容器的 backgroundProcessorDelay 值,只有当其小于等于 0 才进行处理,因为如果该值大于0,子容器自己会开启线程自行处理,这时候父容器就不需要再做处理了
前面分析了容器的后台线程是如何调度的,下面我们重点来看看 webapp 这一层,以及 StandardManager 是如何清理过期会话的。StandardContext 重写了 backgroundProcess 方法,除了对子容器进行处理之外,还会对一些缓存信息进行清理,关键代码如下所示:
StandardContext.java
@Override
public void backgroundProcess() {
if (!getState().isAvailable())
return;
// 热加载 class,或者 jsp
Loader loader = getLoader();
if (loader != null) {
loader.backgroundProcess();
}
// 清理过期Session
Manager manager = getManager();
if (manager != null) {
manager.backgroundProcess();
}
// 清理资源文件的缓存
WebResourceRoot resources = getResources();
if (resources != null) {
resources.backgroundProcess();
}
// 清理对象或class信息缓存
InstanceManager instanceManager = getInstanceManager();
if (instanceManager instanceof DefaultInstanceManager) {
((DefaultInstanceManager)instanceManager).backgroundProcess();
}
// 调用子容器的 backgroundProcess 任务
super.backgroundProcess();
StandardContext 重写了 backgroundProcess 方法,在调用子容器的后台任务之前,还会调用 Loader、Manager、WebResourceRoot、InstanceManager 的后台任务,这里我们只关心 Manager 的后台任务。弄清楚了 StandardManager 的来龙去脉之后,我们接下来分析下具体的逻辑。
StandardManager 继承至 ManagerBase,它实现了主要的逻辑,关于 Session 清理的代码如下所示。backgroundProcess 默认是每隔10s调用一次,但是在 ManagerBase 做了取模处理,默认情况下是 60s 进行一次 Session 清理。tomcat 对 Session 的清理并没有引入时间轮,因为对 Session 的时效性要求没有那么精确,而且除了通知 SessionListener。
ManagerBase.java
public void backgroundProcess() {
// processExpiresFrequency 默认值为 6,而backgroundProcess默认每隔10s调用一次,也就是说除了任务执行的耗时,每隔 60s 执行一次
count = (count + 1) % processExpiresFrequency;
if (count == 0) // 默认每隔 60s 执行一次 Session 清理
processExpires();
/**
* 单线程处理,不存在线程安全问题
*/
public void processExpires() {
long timeNow = System.currentTimeMillis();
Session sessions[] = findSessions(); // 获取所有的 Session
int expireHere = 0 ;
for (int i = 0; i < sessions.length; i++) {
// Session 的过期是在 isValid() 里面处理的
if (sessions[i]!=null && !sessions[i].isValid()) {
expireHere++;
}
}
long timeEnd = System.currentTimeMillis();
// 记录下处理时间
processingTime += ( timeEnd - timeNow );
清理过期 Session
在上面的代码,我们并没有看到太多的过期处理,只是调用了 sessions[i].isValid(),原来清理动作都在这个方法里面处理的,相当的隐晦。在 StandardSession#isValid() 方法中,如果 now - thisAccessedTime >`= maxInactiveInterval 则判定当前 Session 过期了,而这个 thisAccessedTime 参数在每次访问都会进行更新
public boolean isValid() {
// other code......
// 如果指定了最大不活跃时间,才会进行清理,这个时间是 Context.getSessionTimeout(),默认是30分钟
if (maxInactiveInterval > 0) {
int timeIdle = (int) (getIdleTimeInternal() / 1000L);
if (timeIdle >= maxInactiveInterval) {
expire(true);
}
}
return this.isValid;
而expire 方法处理的逻辑较繁锁,下面我用伪代码简单地描述下核心的逻辑,由于这个步骤可能会有多线程进行操作,因此使用 synchronized 对当前 Session 对象加锁,还做了双重校验,避免重复处理过期 Session。它还会向 Container 容器发出事件通知,还会调用 HttpSessionListener 进行事件通知,这个也就是我们 web 应用开发的 HttpSessionListener 了。由于 Manager 中维护了 Session 对象,因此还要将其从 Manager 移除。Session 最重要的功能就是存储数据了,可能存在强引用,而导致 Session 无法被 gc 回收,因此还要移除内部的 key/value 数据。由此可见,tomcat 编码的严谨性了,稍有不慎将可能出现并发问题,以及出现内存泄露
public void expire(boolean notify) {
1、校验 isValid 值,如果为 false 直接返回,说明已经被销毁了
synchronized (this) { // 加锁
2、双重校验 isValid 值,避免并发问题
Context context = manager.getContext();
if (notify) {
Object listeners[] = context.getApplicationLifecycleListeners();
HttpSessionEvent event = new HttpSessionEvent(getSession());
for (int i = 0; i < listeners.length; i++) {
3、判断是否为 HttpSessionListener,不是则继续循环
4、向容器发出Destory事件,并调用 HttpSessionListener.sessionDestroyed() 进行通知
context.fireContainerEvent("beforeSessionDestroyed", listener);
listener.sessionDestroyed(event);
context.fireContainerEvent("afterSessionDestroyed", listener);
}
5、从 manager 中移除该 session
6、向 tomcat 的 SessionListener 发出事件通知,非 HttpSessionListener
7、清除内部的 key/value,避免因为强引用而导致无法回收 Session 对象
}
由前面的分析可知,tomcat 会根据时间戳清理过期 Session,那么 tomcat 又是如何更新这个时间戳呢?我们在 StandardSession#thisAccessedTime 的属性上面打个断点,看下调用栈。原来 tomcat 在处理完请求之后,会对 Request 对象进行回收,并且会对 Session 信息进行清理,而这个时候会更新 thisAccessedTime、lastAccessedTime 时间戳。此外,我们通过调用 request.getSession() 这个 API 时,在返回 Session 时会调用 Session#access() 方法,也会更新 thisAccessedTime 时间戳。这样一来,每次请求都会更新时间戳,可以保证 Session 的鲜活时间
方法调用栈如下所示:

关键代码如下所示:
org.apache.catalina.connector.Request.java
protected void recycleSessionInfo() {
if (session != null) {
session.endAccess(); // 更新时间戳
}
// 回收 Request 对象的内部信息
session = null;
requestedSessionCookie = false;
requestedSessionId = null;
requestedSessionURL = false;
requestedSessionSSL = false;
org.apache.catalina.session.StandardSession.java
public void endAccess() {
isNew = false;
if (LAST_ACCESS_AT_START) { // 可以通过系统参数改变该值,默认为false
this.lastAccessedTime = this.thisAccessedTime;
this.thisAccessedTime = System.currentTimeMillis();
} else {
this.thisAccessedTime = System.currentTimeMillis();
this.lastAccessedTime = this.thisAccessedTime;
}
public void access() {
this.thisAccessedTime = System.currentTimeMillis();
HttpSessionListener
创建通知
前面我们分析了 Session 的创建过程,但是在整个创建流程中,似乎没有看到关于 HttpSessionListener 的创建通知。原来,在给 Session 设置 id 的时候会进行事件通知,和 Session 的销毁一样,也是非常的隐晦,个人感觉这一块设计得不是很合理。
创建通知这块的逻辑很简单,首先创建 HttpSessionEvent 对象,然后遍历 Context 内部的 LifecycleListener,并且判断是否为 HttpSessionListener 实例,如果是的话则调用 HttpSessionListener#sessionCreated() 方法进行事件通知。
public void setId(String id, boolean notify) {
// 省略部分代码
if (notify) {
tellNew();
}
public void tellNew() {
// 通知 org.apache.catalina.SessionListener
fireSessionEvent(Session.SESSION_CREATED_EVENT, null);
// 获取 Context 内部的 LifecycleListener,并判断是否为 HttpSessionListener
Context context = manager.getContext();
Object listeners[] = context.getApplicationLifecycleListeners();
if (listeners != null && listeners.length > 0) {
HttpSessionEvent event = new HttpSessionEvent(getSession());
for (int i = 0; i < listeners.length; i++) {
if (!(listeners[i] instanceof HttpSessionListener))
continue;
HttpSessionListener listener = (HttpSessionListener) listeners[i];
context.fireContainerEvent("beforeSessionCreated", listener); // 通知 Container 容器
listener.sessionCreated(event);
context.fireContainerEvent("afterSessionCreated", listener);
}
}
销毁通知
我们在前面分析清理过期 Session时大致分析了 Session 销毁时会触发 HttpSessionListener 的销毁通知,这里不再重复了。