Lifecycle在其他框架中也很常见,比如spring,它常用于具有生命周期的组件,由Lifecycle控制组件的初始化、启动、销毁等动作,方便应用程序获取、释放某些资源,或者是触发某些特定的事件。Tomcat也是如此,在学习整个启动流程之前,我们先行了解下Lifecycle的实现机制,便于理解整个流程。
Lifecycle
Lifecycle接口是一个公用的接口,定义了组件生命周期的一些方法,用于启动、停止Catalina组件。它是一个非常重要的接口,组件的生命周期包括:init、start、stop、destory,以及各种事件的常量、操作LifecycleListener的API,典型的观察者模式
public interface Lifecycle {
// ----------------------- 定义各种EVENT事件 -----------------------
public static final String BEFORE_INIT_EVENT = "before_init";
public static final String AFTER_INIT_EVENT = "after_init";
public static final String START_EVENT = "start";
// 省略事件常量定义……
/**
* 注册一个LifecycleListener
*/
public void addLifecycleListener(LifecycleListener listener);
/**
* 获取所有注册的LifecycleListener
*/
public LifecycleListener[] findLifecycleListeners();
/**
* 移除指定的LifecycleListener
*/
public void removeLifecycleListener(LifecycleListener listener);
/**
* 组件被实例化之后,调用该方法完成初始化工作,发会出以下事件
* <ol>
* <li>INIT_EVENT: On the successful completion of component initialization.</li>
* </ol>
* @exception LifecycleException if this component detects a fatal error
* that prevents this component from being used
*/
public void init() throws LifecycleException;
/**
* 在组件投入使用之前调用该方法,先后会发出以下事件:BEFORE_START_EVENT、START_EVENT、AFTER_START_EVENT
* @exception LifecycleException if this component detects a fatal error
* that prevents this component from being used
*/
public void start() throws LifecycleException;
/**
* 使组件停止工作
*/
public void stop() throws LifecycleException;
/**
* 销毁组件时被调用
*/
public void destroy() throws LifecycleException;
/**
* Obtain the current state of the source component.
*/
public LifecycleState getState();
/**
* 获取state的文字说明
*/
public String getStateName();
/**
* Marker interface used to indicate that the instance should only be used
* once. Calling {@linkstop()} on an instance that supports this interface
* will automatically call {@linkdestroy()} after {@linkstop()}
* completes.
*/
public interface SingleUse {
}
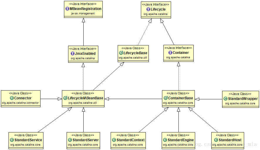
各大组件均实现了Lifecycle接口,类图如下所示(查看原图):

- LifecycleBase:它实现了Lifecycle的init、start、stop等主要逻辑,向注册在LifecycleBase内部的LifecycleListener发出对应的事件,并且预留了initInternal、startInternal、stopInternal等模板方法,便于子类完成自己的逻辑
- MBeanRegistration:JmxEnabled 的父类, jmx框架提供的注册MBean的接口,引入此接口是为了便于使用JMX提供的管理功能
- LifecycleMBeanBase:JmxEnabled的子类,通过重写initInternal、destroyInternal方法,统一向jmx中注册/取消注册当前实例,方便利用jmx对实例对象进行管理,代码上特别强调要求子类先行调用super.initInternal
- ContainerBase、StandardServer、StandardService、WebappLoader、Connector、StandardContext、StandardEngine、StandardHost、StandardWrapper等容器都继承了LifecycleMBeanBase,因此这些容器都具有了同样的生命周期并可以通过JMX进行管理
tomcat允许我们使用jmx对tomcat进行监控、管理,可以使用jconsole工具,准备后续写一篇博客分析tomcat jmx
public abstract class LifecycleMBeanBase extends LifecycleBase
implements JmxEnabled {
/**
* Sub-classes wishing to perform additional initialization should override
* this method, ensuring that super.initInternal() is the first call in the
* overriding method.
*/
protected void initInternal() throws LifecycleException {
if (oname == null) {
mserver = Registry.getRegistry(null, null).getMBeanServer();
oname = register(this, getObjectNameKeyProperties());
}
}
public class Connector extends LifecycleMBeanBase {
protected void initInternal() throws LifecycleException {
super.initInternal();
adapter = new CoyoteAdapter(this);
protocolHandler.setAdapter(adapter);
// other code......
}
LifecycleState
LifecycleState是枚举类,定义了各种状态
public enum LifecycleState {
// LifecycleBase实例化完成时的状态
NEW(false, null),
// 容器正在初始化的状态,在INITIALIZED之前
INITIALIZING(false, Lifecycle.BEFORE_INIT_EVENT),
// 初始化完成的状态
INITIALIZED(false, Lifecycle.AFTER_INIT_EVENT),
// 启动前
STARTING_PREP(false, Lifecycle.BEFORE_START_EVENT),
// 启动过程中的状态
STARTING(true, Lifecycle.START_EVENT),
// 启动完成
STARTED(true, Lifecycle.AFTER_START_EVENT),
// 停止前的状态
STOPPING_PREP(true, Lifecycle.BEFORE_STOP_EVENT),
// 停止过程中
STOPPING(false, Lifecycle.STOP_EVENT),
// 停止完成
STOPPED(false, Lifecycle.AFTER_STOP_EVENT),
// 销毁中
DESTROYING(false, Lifecycle.BEFORE_DESTROY_EVENT),
// 完成销毁
DESTROYED(false, Lifecycle.AFTER_DESTROY_EVENT),
// 启动、停止过程中出现异常
FAILED(false, null);
private final boolean available;
private final String lifecycleEvent;
private LifecycleState(boolean available, String lifecycleEvent) {
this.available = available;
this.lifecycleEvent = lifecycleEvent;
}
public boolean isAvailable() {
return available;
}
public String getLifecycleEvent() {
return lifecycleEvent;
}
LifecycleListener
要订阅事件的实体类需要实现LifecycleListener
public interface LifecycleListener {
public void lifecycleEvent(LifecycleEvent event);
默认情况下,tomcat会内置一些LifecycleListener,配置在server.xml中,除了xml中的LifecycleListener,还有org.apache.catalina.core.NamingContextListener,而这个LifecycleListener是在StandardServer的构造器中添加的,各个LifecycleListener的作用在此不再细说。如果我们在tomcat启动、停止的时候增加额外的逻辑,比如发送邮件通知,则可以从这个地方入手
<Listener className="org.apache.catalina.startup.VersionLoggerListener" />
<!--APR library loader. Documentation at /docs/apr.html -->
<Listener className="org.apache.catalina.core.AprLifecycleListener" SSLEngine="on" />
<!-- Prevent memory leaks due to use of particular java/javax APIs-->
<Listener className="org.apache.catalina.core.JreMemoryLeakPreventionListener" />
<Listener className="org.apache.catalina.mbeans.GlobalResourcesLifecycleListener" />
<Listener className="org.apache.catalina.core.ThreadLocalLeakPreventionListener" />
public StandardServer() {
// 忽略部分代码
if (isUseNaming()) {
namingContextListener = new NamingContextListener();
addLifecycleListener(namingContextListener);
} else {
namingContextListener = null;
}
LifecycleBase
LifecycleBase实现了Lifecycle接口,完成了核心逻辑
-StringManager:用来做日志信息参数化输出的,支持国际化
-内部使用CopyOnWriteArrayList维护所有的LifecycleListener,因为在各个生命周期,内部的LifecycleListener是会变化的,并且存在并发操作问题,因此使用了并发的List。注意,不同的LifecycleBase子类,其内部的lifecycleListeners存放不同的LifecyListener,比如Server和Service,它们是不同的Lifecycle实例,内部的lifecycleListeners也是不同
-LifecycleBase的state初始值是LifecycleState.NEW,也存在并发修改的问题,用了volatile修饰
-addLifecycleListener、removeLifecycleListener允许添加、删除LifecycleListener,告诉LifecycleBase有哪些监听者需要进行事件通知
-fireLifecycleEvent:向内部注册的LifecycleListener发出事件通知,它是protected的方法,所以LifecycleBase的子类可以在适当的时机调用该方法发出事件通知。事件通知由LifecycleListener实现类决定要不要对特定的事件进行处理
-setState:更新state值,并发出对应的事件通知,同样是调用fireLifecycleEvent
public abstract class LifecycleBase implements Lifecycle {
// 日志国际化输出使用
private static final StringManager sm = StringManager.getManager(LifecycleBase.class);
// 维护LifecycleListener
private final List<LifecycleListener> lifecycleListeners = new CopyOnWriteArrayList<>();
// 初始状态是NEW
private volatile LifecycleState state = LifecycleState.NEW;
/**
* 注册LifecycleListener
*/
@Override
public void addLifecycleListener(LifecycleListener listener) {
lifecycleListeners.add(listener);
}
@Override
public LifecycleListener[] findLifecycleListeners() {
return lifecycleListeners.toArray(new LifecycleListener[0]);
}
/**
* 移除LifecycleListener
*/
@Override
public void removeLifecycleListener(LifecycleListener listener) {
lifecycleListeners.remove(listener);
}
/**
* 发出事件通知,遍历内部所有的LifecycleListener,并调用其lifecycleEvent
*/
protected void fireLifecycleEvent(String type, Object data) {
LifecycleEvent event = new LifecycleEvent(this, type, data);
for (LifecycleListener listener : lifecycleListeners) {
listener.lifecycleEvent(event);
}
}
@Override
public LifecycleState getState() {
return state;
}
@Override
public String getStateName() {
return getState().toString();
}
protected synchronized void setState(LifecycleState state)
throws LifecycleException {
setStateInternal(state, null, true);
}
protected synchronized void setState(LifecycleState state, Object data)
throws LifecycleException {
setStateInternal(state, data, true);
}
/**
* 设置state值,并发出事件通知
*/
private synchronized void setStateInternal(LifecycleState state,
Object data, boolean check) throws LifecycleException {
// 校验state的正确性
if (check) {
if (state == null) {
invalidTransition("null");
return;
}
// Any method can transition to failed
// startInternal() permits STARTING_PREP to STARTING
// stopInternal() permits STOPPING_PREP to STOPPING and FAILED to
// STOPPING
if (!(state == LifecycleState.FAILED ||
(this.state == LifecycleState.STARTING_PREP &&
state == LifecycleState.STARTING) ||
(this.state == LifecycleState.STOPPING_PREP &&
state == LifecycleState.STOPPING) ||
(this.state == LifecycleState.FAILED &&
state == LifecycleState.STOPPING))) {
// No other transition permitted
invalidTransition(state.name());
}
}
this.state = state;
String lifecycleEvent = state.getLifecycleEvent();
if (lifecycleEvent != null) {
fireLifecycleEvent(lifecycleEvent, data);
}
}
// 省略其它代码......
Lifecycle组件的init、start、stop、destory的套路基本上一样,先由LifecycleBase完成前期的校验、事件通知动作,再调用子类的方法完成自己的逻辑
graph LR
校验state-->发出事件通知
start分析
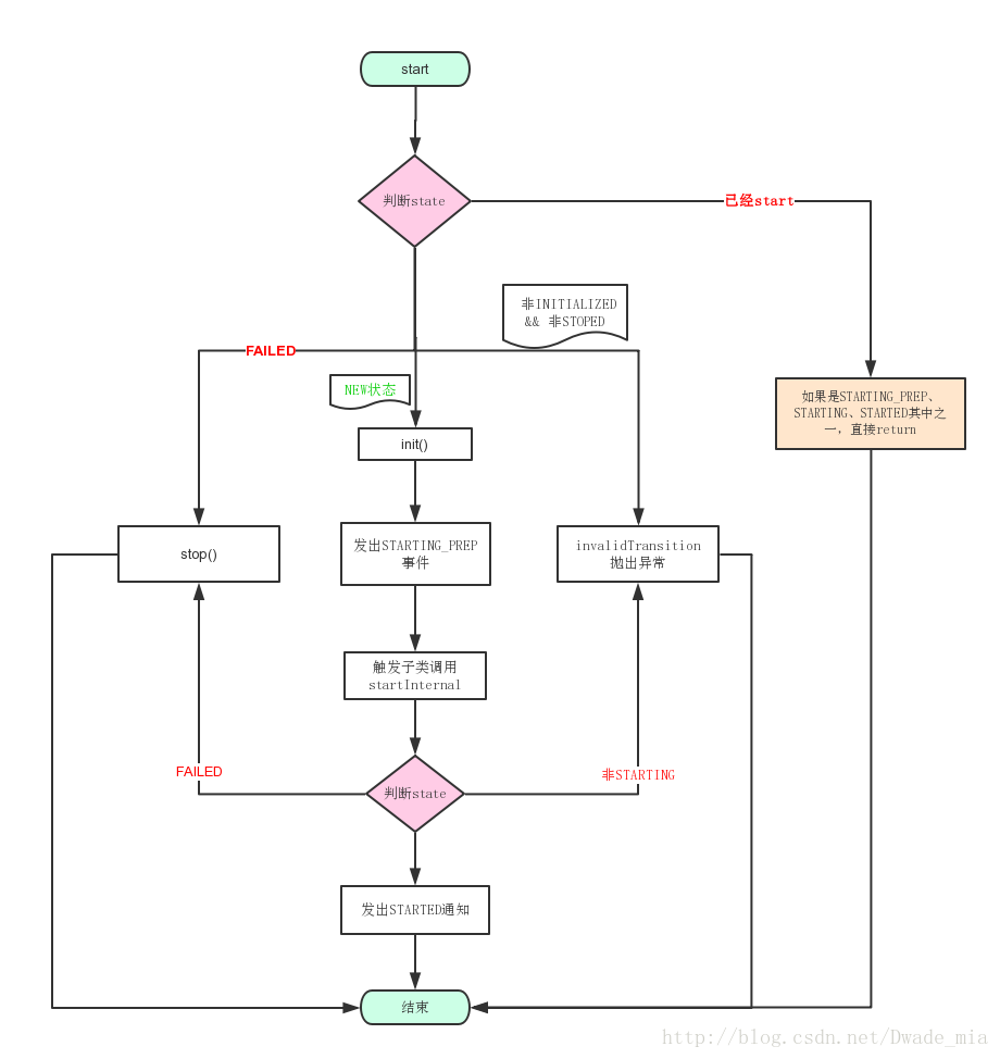
start过程会触发LifecycleState的STARTING_PREP、STARTED事件,如果出现启动失败还会触发FAILED事件,并且调用stop。因为会涉及多线程操作,因此对方法加了锁。如果start期间出现了异常,则会调用stop停止tomcat,或者state状态有误也会抛出异常

state状态变更时调用setStateInternal方法,遍历内部所有的LifecycleListener,并向其发起对应的事件通知,由LifecycleListener去完成某些动作。其子类可以直接调用fireLifecycleEvent,比如在StandardServer中,start过程会发出CONFIGURE_START_EVENT事件。注:所有事件的命名均定义在Lifecycle接口中
public abstract class LifecycleBase implements Lifecycle {
@Override
public final synchronized void start() throws LifecycleException {
// 如果是start前、进行中、start完成,则直接return
if (LifecycleState.STARTING_PREP.equals(state) || LifecycleState.STARTING.equals(state) ||
LifecycleState.STARTED.equals(state)) {
// 忽略logger日志
return;
}
// 完成init初始化
if (state.equals(LifecycleState.NEW)) {
init();
} else if (state.equals(LifecycleState.FAILED)) {
stop();
} else if (!state.equals(LifecycleState.INITIALIZED) &&
!state.equals(LifecycleState.STOPPED)) {
invalidTransition(Lifecycle.BEFORE_START_EVENT);
}
try {
// 发出STARTING_PREP事件
setStateInternal(LifecycleState.STARTING_PREP, null, false);
// 由子类实现
startInternal();
// 如果启动失败直接调用stop
if (state.equals(LifecycleState.FAILED)) {
stop();
}
// 说明状态有误
else if (!state.equals(LifecycleState.STARTING)) {
invalidTransition(Lifecycle.AFTER_START_EVENT);
}
// 成功完成start,发出STARTED事件
else {
setStateInternal(LifecycleState.STARTED, null, false);
}
} catch (Throwable t) {
ExceptionUtils.handleThrowable(t);
setStateInternal(LifecycleState.FAILED, null, false);
throw new LifecycleException(sm.getString("lifecycleBase.startFail", toString()), t);
}
}
/**
* 由子类实现
*/
protected abstract void startInternal() throws LifecycleException;
LifecycleMBeanBase
由前面的类图可知,LifecycleMBeanBase是LifecycleBase的直接子类,并且实现了JmxEnabled接口,很多组件都是直接继承它
LifecycleMBeanBase完成了jmx注册的主要逻辑,重写了LifecycleBase的initInternal、destroyInternal方法,用于完成jmx的注册、注销动作,这两个模板方法中特别说明:
Sub-classes wishing to perform additional initialization should override this method,
为了保证jmx的正常注册和注销,要求子类在重写initInternal、destroyInternal方法时,必须先调用super.initInternal()。例如Connector:
public class Connector extends LifecycleMBeanBase {
@Override
protected void initInternal() throws LifecycleException {
// 先行调用LifecycleMBeanBase的initInternal
super.initInternal();
// Initialize adapter
adapter = new CoyoteAdapter(this);
protocolHandler.setAdapter(adapter);
// other code......
}
// other code......
我们再来看看LifecycleMBeanBase的内部实现,在initInternal阶段初始化MBeanServer实例,并且把当前实例注册到jmx中;而destroyInternal阶段则是根据ObjectName注销MBean
public abstract class LifecycleMBeanBase extends LifecycleBase
implements JmxEnabled {
/**
* jmx的域,默认使用Service的name,即"Catalina"
*/
private String domain = null;
/**
* 用于标识一个MBean的对象名称,也可以根据这个name来查找MBean
*/
private ObjectName oname = null;
/**
* jmx的核心组件,提供代理端操作MBean的接口,提供了创建、注册、删除MBean的接口,它由MBeanServerFactory创建
*/
protected MBeanServer mserver = null;
@Override
protected void initInternal() throws LifecycleException {
if (oname == null) {
mserver = Registry.getRegistry(null, null).getMBeanServer();
oname = register(this, getObjectNameKeyProperties());
}
}
@Override
protected void destroyInternal() throws LifecycleException {
unregister(oname);
}
protected final void unregister(ObjectName on) {
if (on == null) {
return;
}
if (mserver == null) {
log.warn(sm.getString("lifecycleMBeanBase.unregisterNoServer", on));
return;
}
try {
mserver.unregisterMBean(on);
} catch (MBeanRegistrationException e) {
log.warn(sm.getString("lifecycleMBeanBase.unregisterFail", on), e);
} catch (InstanceNotFoundException e) {
log.warn(sm.getString("lifecycleMBeanBase.unregisterFail", on), e);
}
}