Bootstrap
Tomcat运行是通过Bootstrap的main方法,在开发工具中,我们只需要运行Bootstrap的main方法,便可以启动tomcat进行代码调试和分析。Bootstrap是tomcat的入口,它会完成初始化ClassLoader,实例化Catalina以及load、start动作。在这一篇文章中,我们将会对tomcat初始化过程进行分析。
main方法
首先实例化Bootstrap,并调用init方法对其初始化
Bootstrap bootstrap = new Bootstrap();
init
首先初始化commonLoader、catalinaLoader、sharedLoader,默认情况下这三个是相同的实例,用于加载不同的资源。然后,使用反射实例化Catalina,设置其parentClassLoader为sharedLoader
public void init() throws Exception {
// 初始化commonLoader、catalinaLoader、sharedLoader,关于ClassLoader的后面再单独分析
initClassLoaders();
Thread.currentThread().setContextClassLoader(catalinaLoader);
SecurityClassLoad.securityClassLoad(catalinaLoader);
// 反射方法实例化Catalina,后面初始化Catalina也用了很多反射,不知道意图是什么
Class<?> startupClass = catalinaLoader.loadClass("org.apache.catalina.startup.Catalina");
Object startupInstance = startupClass.getConstructor().newInstance();
// 反射调用setParentClassLoader方法,设置其parentClassLoader为sharedLoader
String methodName = "setParentClassLoader";
Class<?> paramTypes[] = new Class[1];
paramTypes[0] = Class.forName("java.lang.ClassLoader");
Object paramValues[] = new Object[1];
paramValues[0] = sharedLoader;
Method method =
startupInstance.getClass().getMethod(methodName, paramTypes);
method.invoke(startupInstance, paramValues);
// 引用Catalina实例
catalinaDaemon = startupInstance;
load & start
初始化Bootstrap之后,接下来就是加载配置,启动容器。而load、start实际上是由Bootstrap反射调用Catalina的load、start,这一部分代码将在下面的Catalina部分进行分析
- 启动时,Catalina.setAwait(true),其目的是为了让tomcat在关闭端口阻塞监听关闭命令,参考Catalina.await()方法
- deamon.load(args),实际上会去调用Catalina#load(args)方法,会去初始化一些资源,优先加载conf/server.xml,找不到再去加载server-embed.xml;此外,load方法还会初始化Server
- daemon.start(),实例上是调用Catalina.start()
// daemon即Bootstrap实例
daemon.setAwait(true);
daemon.load(args);
Catalina
由前面的分析,可知Bootstrap中的load逻辑实际上是交给Catalina去处理的,下面我们对Catalina的初始化过程进行分析
load(init)
load阶段主要是通过读取conf/server.xml或者server-embed.xml,实例化Server、Service、Connector、Engine、Host等组件,并调用Lifecycle#init()完成初始化动作,以及发出INITIALIZING、INITIALIZED事件
1、 首先初始化jmx的环境变量;
2、 定义解析server.xml的配置,告诉Digester哪个xml标签应该解析成什么类,如果我们要改变server.xml的某个属性值(比如优化tomcat线程池),直接查看对应实现类的setXXX方法即可;
3、 解析conf/server.xml或者server-embed.xml,并且实例化对应的组件并且赋值操作,比如Server、Container、Connector等等;
4、 为Server设置catalina信息,指定Catalina实例,设置catalina的home、base路径;
5、 调用StarndServer#init()方法,完成各个组件的初始化,并且由parent组件初始化child组件,一层套一层,这个设计真心牛逼!
public void load() {
initDirs();
// 初始化jmx的环境变量
initNaming();
// Create and execute our Digester
// 定义解析server.xml的配置,告诉Digester哪个xml标签应该解析成什么类
Digester digester = createStartDigester();
InputSource inputSource = null;
InputStream inputStream = null;
File file = null;
try {
// 首先尝试加载conf/server.xml,省略部分代码......
// 如果不存在conf/server.xml,则加载server-embed.xml(该xml在catalina.jar中),省略部分代码......
// 如果还是加载不到xml,则直接return,省略部分代码......
try {
inputSource.setByteStream(inputStream);
// 把Catalina作为一个顶级实例
digester.push(this);
// 解析过程会实例化各个组件,比如Server、Container、Connector等
digester.parse(inputSource);
} catch (SAXParseException spe) {
// 处理异常......
}
} finally {
// 关闭IO流......
}
// 给Server设置catalina信息
getServer().setCatalina(this);
getServer().setCatalinaHome(Bootstrap.getCatalinaHomeFile());
getServer().setCatalinaBase(Bootstrap.getCatalinaBaseFile());
// Stream redirection
initStreams();
// 调用Lifecycle的init阶段
try {
getServer().init();
} catch (LifecycleException e) {
// ......
}
// ......
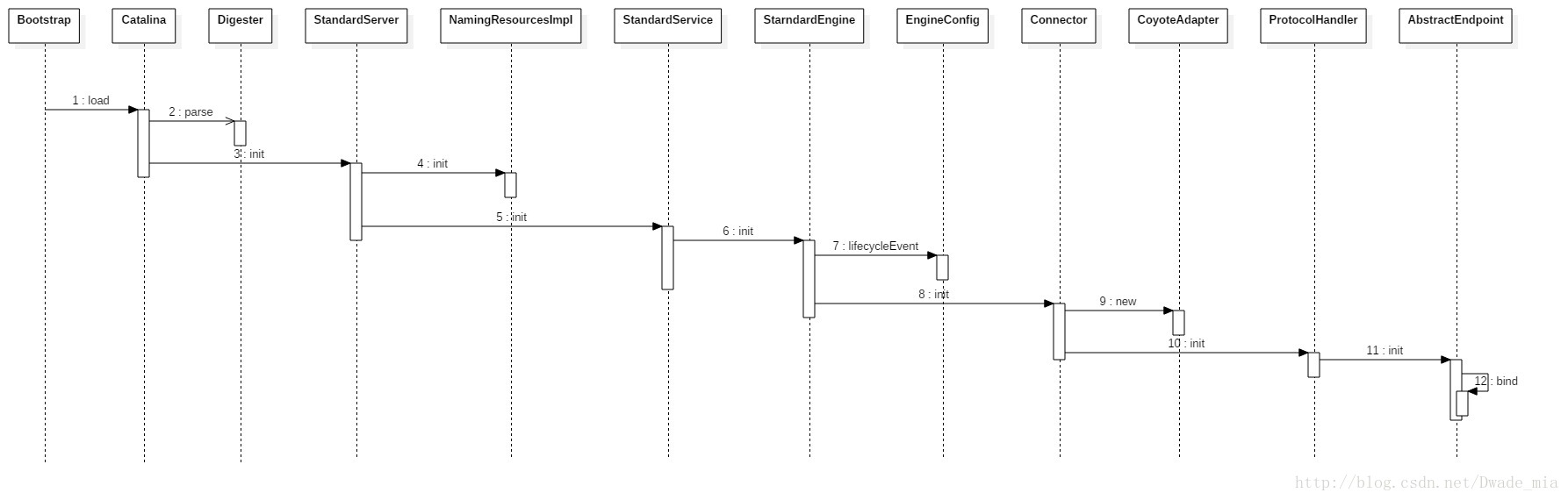
load时序图如下所示(查看原图):

- Digester利用jdk提供的sax解析功能,将server.xml的配置解析成对应的Bean,并完成注入,比如往Server中注入Service
- EngineConfig,它是一个LifecycleListener实现,用于配置Engine,但是只会处理START_EVENT和STOP_EVENT事件
- Connector默认会有两种:HTTP/1.1、AJP,不同的Connector内部持有不同的CoyoteAdapter和ProtocolHandler,在Connector初始化的时候,也会对ProtocolHandler进行初始化,完成端口的监听
- ProtocolHandler常用的实现有Http11NioProtocol、AjpNioProtocol,还有apr系列的Http11AprProtocol、AjpAprProtocol,apr系列只有在使用apr包的时候才会使用到
- 在ProtocolHandler调用init初始化的时候,还会去执行AbstractEndpoint的init方法,完成请求端口绑定、初始化NIO等操作,在tomcat7中使用JIoEndpoint阻塞IO,而tomcat8中直接移除了JIoEndpoint,具体信息请查看org.apache.tomcat.util.net这个包
Catalina在load结束之前,会调用Server的init()完成各个组件的初始化,下面我们来分析下各个组件在init初始化过程中都做了哪些操作
Server初始化
StandardServer是由Catalina进行init初始化的,调用的是LifecycleBase父类的init方法,而StandardServer继承至LifecycleMBeanBase,重写了initInternal方法。关于这块的知识,请参考上一篇Lifecycle的博客
StandardServer初始化的时序图如下所示,为了表述清楚,我这里把LifecycleBase、LifecycleMBeanBase拆开了,实际上是同一个StandardServer实例对象,存在继承关系

由上图可以很清晰地看到,StandardServer的初始化过程,先由父类LifecycleBase改变当前的state值并发出事件通知,那么这个时候StandardServer的子容器StandardService内部的state是否会发生改变呢,是否会发出事件通知呢? 当然是不会的,因为这个state值不是LifecycleBase的静态成员变量,StandardServer只能改变自己的值,而StandardService只有在被StandardServer调用init初始化的时候才会改变,二者拥有独立的状态。考虑到有其它线程可能会改变StandardServer的state值,比如利用jmx执行init操作,因此要考虑并发问题,所以LifecycleBase#init()使用了synchronized锁,并且state是volatile修饰的。
LifecycleBase改变state、发出事件通知之后,便会执行StandardServer自身的initInternal,我们来看看这个里面都干嘛了
protected void initInternal() throws LifecycleException {
super.initInternal();
// 往jmx中注册全局的String cache,尽管这个cache是全局听,但是如果在同一个jvm中存在多个Server,
// 那么则会注册多个不同名字的StringCache,这种情况在内嵌的tomcat中可能会出现
onameStringCache = register(new StringCache(), "type=StringCache");
// 注册MBeanFactory,用来管理Server
MBeanFactory factory = new MBeanFactory();
factory.setContainer(this);
onameMBeanFactory = register(factory, "type=MBeanFactory");
// 往jmx中注册全局的NamingResources
globalNamingResources.init();
// Populate the extension validator with JARs from common and shared class loaders
if (getCatalina() != null) {
// 忽略ClassLoader操作
}
// 初始化内部的Service
for (int i = 0; i < services.length; i++) {
services[i].init();
}
1、 先是调用super.initInternal(),把自己注册到jmx;
2、 然后注册StringCache和MBeanFactory;
3、 初始化NamingResources,就是server.xml中指定的GlobalNamingResources;
4、 调用Service子容器的init方法,让Service组件完成初始化,注意:在同一个Server下面,可能存在多个Service组件;
Service初始化
StandardService和StandardServer都是继承至LifecycleMBeanBase,因此公共的初始化逻辑都是一样的,这里不做过多介绍,我们直接看下initInternal
protected void initInternal() throws LifecycleException {
// 往jmx中注册自己
super.initInternal();
// 初始化Engine
if (engine != null) {
engine.init();
}
// 存在Executor线程池,则进行初始化,默认是没有的
for (Executor executor : findExecutors()) {
if (executor instanceof JmxEnabled) {
((JmxEnabled) executor).setDomain(getDomain());
}
executor.init();
}
// 暂时不知道这个MapperListener的作用
mapperListener.init();
// 初始化Connector,而Connector又会对ProtocolHandler进行初始化,开启应用端口的监听
synchronized (connectorsLock) {
for (Connector connector : connectors) {
try {
connector.init();
} catch (Exception e) {
// 省略部分代码,logger and throw exception
}
}
}
1、 首先,往jmx中注册StandardService;
2、 初始化Engine,而Engine初始化过程中会去初始化Realm(权限相关的组件);
3、 如果存在Executor线程池,还会进行init操作,这个Excecutor是tomcat的接口,继承至java.util.concurrent.Executor、org.apache.catalina.Lifecycle;
4、 初始化Connector连接器,默认有http1.1、ajp连接器,而这个Connector初始化过程,又会对ProtocolHandler进行初始化,开启应用端口的监听,后面会详细分析;
Engine初始化
StandardEngine在init阶段,需要获取Realm,这个Realm是干嘛用的?
Realm(域)是用于对单个用户进行身份验证的底层安全领域的只读外观,并标识与这些用户相关联的安全角色。
StandardEngine初始化的代码如下:
@Override
protected void initInternal() throws LifecycleException {
getRealm();
super.initInternal();
public Realm getRealm() {
Realm configured = super.getRealm();
if (configured == null) {
configured = new NullRealm();
this.setRealm(configured);
}
return configured;
由前面的类图可知,StandardEngine继承至ContainerBase,而ContainerBase重写了initInternal()方法,用于初始化start、stop线程池,这个线程池有以下特点:
1、 core线程和max是相等的,默认为1;
2、 允许core线程在超时未获取到任务时退出线程;
3、 线程获取任务的超时时间是10s,也就是说所有的线程(包括core线程),超过10s未获取到任务,那么这个线程就会被销毁;
这么做的初衷是什么呢?因为这个线程池只需要在容器启动和停止的时候发挥作用,没必要时时刻刻处理任务队列
ContainerBase的代码如下所示:
// 默认是1个线程
private int startStopThreads = 1;
protected ThreadPoolExecutor startStopExecutor;
@Override
protected void initInternal() throws LifecycleException {
BlockingQueue<Runnable> startStopQueue = new LinkedBlockingQueue<>();
startStopExecutor = new ThreadPoolExecutor(
getStartStopThreadsInternal(),
getStartStopThreadsInternal(), 10, TimeUnit.SECONDS,
startStopQueue,
new StartStopThreadFactory(getName() + "-startStop-"));
// 允许core线程超时未获取任务时退出
startStopExecutor.allowCoreThreadTimeOut(true);
super.initInternal();
private int getStartStopThreadsInternal() {
int result = getStartStopThreads();
if (result > 0) {
return result;
}
result = Runtime.getRuntime().availableProcessors() + result;
if (result < 1) {
result = 1;
}
return result;
这个startStopExecutor线程池有什么用呢?
1、 在start的时候,如果发现有子容器,则会把子容器的start操作放在线程池中进行处理;
2、 在stop的时候,也会把stop操作放在线程池中处理;
在前面的文章中我们介绍了Container组件,StandardEngine作为顶层容器,它的直接子容器是StardandHost,但是对StandardEngine的代码分析,我们并没有发现它会对子容器StardandHost进行初始化操作,StandardEngine不按照套路出牌,而是把初始化过程放在start阶段。个人认为Host、Context、Wrapper这些容器和具体的webapp应用相关联了,初始化过程会更加耗时,因此在start阶段用多线程完成初始化以及start生命周期,否则,像顶层的Server、Service等组件需要等待Host、Context、Wrapper完成初始化才能结束初始化流程,整个初始化过程是具有传递性的
Connector初始化
Connector也是继承至LifecycleMBeanBase,公共的初始化逻辑都是一样的。我们先来看下Connector的默认配置,大部分属性配置都可以在Connector类中找到,tomcat默认开启了HTTP/1.1、AJP/1.3,其实AJP的用处不大,可以去掉
<Connector port="8080" protocol="HTTP/1.1"
connectionTimeout="20000"
redirectPort="8443" />
Connector定义了很多属性,比如port、redirectPort、maxCookieCount、maxPostSize等等,比较有意思的是竟然找不到connectionTimeout的定义,全文搜索后发现使用了属性名映射,估计是为了兼容以前的版本
protected static final HashMap<String,String> replacements = new HashMap<>();
static {
replacements.put("acceptCount", "backlog");
replacements.put("connectionLinger", "soLinger");
replacements.put("connectionTimeout", "soTimeout");
replacements.put("rootFile", "rootfile");
public Object getProperty(String name) {
String repl = name;
if (replacements.get(name) != null) {
repl = replacements.get(name);
}
return IntrospectionUtils.getProperty(protocolHandler, repl);
public boolean setProperty(String name, String value) {
String repl = name;
if (replacements.get(name) != null) {
repl = replacements.get(name);
}
return IntrospectionUtils.setProperty(protocolHandler, repl, value);
initInternal过程如下所示:
1、 实例化Coyote适配器,这个适配器是用于Coyote的Request、Response与HttpServlet的Request、Response适配的,后续的博客会进行深入分析;
2、 为ProtocolHander指定CoyoteAdapter用于处理请求;
3、 初始化ProtocolHander,这一部分放在Connector后面进行分析;
protected void initInternal() throws LifecycleException {
// 注册jmx
super.initInternal();
// 初始化Coyote适配器,这个适配器是用于Coyote的Request、Response与HttpServlet的Request、Response适配的
adapter = new CoyoteAdapter(this);
// protocolHandler需要指定Adapter用于处理请求
protocolHandler.setAdapter(adapter);
// Make sure parseBodyMethodsSet has a default
if (null == parseBodyMethodsSet) {
setParseBodyMethods(getParseBodyMethods());
}
// apr支持,忽略部分代码......
// 初始化ProtocolHandler,这个init不是Lifecycle定义的init,而是ProtocolHandler接口的init
try {
protocolHandler.init();
} catch (Exception e) {
throw new LifecycleException(
sm.getString("coyoteConnector.protocolHandlerInitializationFailed"), e);
}
ProtocolHandler初始化
接下来,我们分析下HTTP/1.1的ProtocolHandler的初始化过程。首先,我们来认识下ProtocolHandler,它是一个抽象的协议实现,它不同于JNI这样的Jk协议,它是单线程、基于流的协议。ProtocolHandler是一个Cycote连接器实现的主要接口,而Adapter适配器是由一个Coyote Servlet容器实现的主要接口,定义了处理请求的抽象接口。
public interface ProtocolHandler {
public void setAdapter(Adapter adapter);
public Adapter getAdapter();
public Executor getExecutor();
public void init() throws Exception;
public void start() throws Exception;
public void pause() throws Exception;
public void resume() throws Exception;
public void stop() throws Exception;
public void destroy() throws Exception;
// other code......
public interface Adapter {
public void service(Request req, Response res) throws Exception;
public boolean prepare(Request req, Response res) throws Exception;
public boolean asyncDispatch(Request req,Response res, SocketEvent status) throws Exception;
public void log(Request req, Response res, long time);
public void checkRecycled(Request req, Response res);
public String getDomain();
ProtocolHandler的子类如下所示,AbstractProtocol是基本的实现,而NIO默认使用的是Http11NioProtocol

调用ProtocolHandler的init进行初始化是调用的AbstractProtocol,首先完成jmx的注册,然后对NioEndpoint进行初始化
public abstract class AbstractProtocol<S> implements ProtocolHandler,
MBeanRegistration {
public void init() throws Exception {
// 完成jmx注册
if (oname == null) {
oname = createObjectName();
if (oname != null) {
Registry.getRegistry(null, null).registerComponent(this, oname, null);
}
}
if (this.domain != null) {
rgOname = new ObjectName(domain + ":type=GlobalRequestProcessor,name=" + getName());
Registry.getRegistry(null, null).registerComponent(
getHandler().getGlobal(), rgOname, null);
}
String endpointName = getName();
endpoint.setName(endpointName.substring(1, endpointName.length()-1));
endpoint.setDomain(domain);
// 初始化endpoint
endpoint.init();
}
NioEndpoint初始化过程,最重要的是完成端口和地址的绑定监听工作,关于网络通信这块的内容将在后面着重介绍
public class NioEndpoint extends AbstractJsseEndpoint<NioChannel> {
public void bind() throws Exception {
// 实例化ServerSocketChannel,并且绑定端口和地址
serverSock = ServerSocketChannel.open();
socketProperties.setProperties(serverSock.socket());
InetSocketAddress addr = (getAddress()!=null?new InetSocketAddress(getAddress(),getPort()):new InetSocketAddress(getPort()));
// 设置最大连接数,原来是在这里设置的
serverSock.socket().bind(addr,getAcceptCount());
serverSock.configureBlocking(true); //mimic APR behavior
// 初始化acceptor、poller线程的数量
// Initialize thread count defaults for acceptor, poller
if (acceptorThreadCount == 0) {
// FIXME: Doesn't seem to work that well with multiple accept threads
acceptorThreadCount = 1;
}
if (pollerThreadCount <= 0) {
pollerThreadCount = 1;
}
setStopLatch(new CountDownLatch(pollerThreadCount));
// 如果有必要的话初始化ssl
initialiseSsl();
// 初始化selector
selectorPool.open();
}
总结
至此,整个初始化过程便告一段落。整个初始化过程,由parent组件控制child组件的初始化,一层层往下传递,直到最后全部初始化OK。下图描述了整体的传递流程

默认情况下,Server只有一个Service组件,Service组件先后对Engine、Connector进行初始化。而Engine组件并不会在初始化阶段对子容器进行初始化,Host、Context、Wrapper容器的初始化是在start阶段完成的。tomcat默认会启用HTTP1.1和AJP的Connector连接器,这两种协议默认使用Http11NioProtocol、AJPNioProtocol进行处理