总体架构
tomcat的总体架构如下图所示(摘自http://blog.csdn.net/jiaomingliang/article/details/47393141)

如上图所示,tomcat由Server、Service、Engine、Connerctor、Host、Context组件组成,其中带有s的代表在一个tomcat实例上可以存在多个组件,比如Context(s),tomcat允许我们部署多个应用,每个应用对应一个Context。这些组件在tomcat的conf/server.xml文件中可以找到,对tomcat的调优需要改动该文件
server.xml
<Service name="Catalina">
<Connector port="8080" protocol="HTTP/1.1"
connectionTimeout="20000"
redirectPort="8443" />
<Connector port="8080" protocol="HTTP/1.1"
connectionTimeout="20000"
redirectPort="8443" />
<Connector port="8009" protocol="AJP/1.3" redirectPort="8443" />
<Engine name="Catalina" defaultHost="localhost">
<Realm className="org.apache.catalina.realm.LockOutRealm">
<Realm className="org.apache.catalina.realm.UserDatabaseRealm"
resourceName="UserDatabase"/>
</Realm>
<Host name="localhost" appBase="webapps"
unpackWARs="true" autoDeploy="true">
<Valve className="org.apache.catalina.valves.AccessLogValve" directory="logs"
prefix="localhost_access_log" suffix=".txt"
pattern="%h %l %u %t "%r" %s %b" />
</Host>
</Engine>
Server

Server组件对应org.apache.catalina.Server接口,类图如上所示。
-Server继承至LifeCycle,LifeCycle是一个非常重要的接口,各大组件都继承了这个接口,用于管理tomcat的生命周期,比如init、start、stop、destory;另外,它使用了观察者模式,LifeCycle是一个监听者,它会向注册的LifecycleListener观察者发出各种事件
-Server提供了findService、getCatalina、getCatalinaHome、getCatalinaBase等接口,支持查找、遍历Service组件,这里似乎看到了和Serivce组件的些许联系
public interface Server extends Lifecycle {
public NamingResourcesImpl getGlobalNamingResources();
public void setGlobalNamingResources(NamingResourcesImpl globalNamingResources);
public javax.naming.Context getGlobalNamingContext();
public int getPort();
public void setPort(int port);
public String getAddress();
public void setAddress(String address);
public String getShutdown();
public void setShutdown(String shutdown);
public ClassLoader getParentClassLoader();
public void setParentClassLoader(ClassLoader parent);
public Catalina getCatalina();
public void setCatalina(Catalina catalina);
public File getCatalinaBase();
public void setCatalinaBase(File catalinaBase);
public File getCatalinaHome();
public void setCatalinaHome(File catalinaHome);
public void await();
public Service findService(String name);
public Service[] findServices();
public void removeService(Service service);
public Object getNamingToken();
Service
Service的默认实现类是StardardService,类结构和StardardServer很相似,也是继承至LifecycleMBeanBase,实现了Service接口
由Service接口不难发现Service组件的内部结构
-持有Engine实例
-持有Server实例
-可以管理多个Connector实例
-持有Executor引用
public class StandardService extends LifecycleMBeanBase implements Service {
// 省略若干代码
public interface Service extends Lifecycle {
public Engine getContainer();
public void setContainer(Engine engine);
public String getName();
public void setName(String name);
public Server getServer();
public void setServer(Server server);
public ClassLoader getParentClassLoader();
public void setParentClassLoader(ClassLoader parent);
public String getDomain();
public void addConnector(Connector connector);
public Connector[] findConnectors();
public void removeConnector(Connector connector);
public void addExecutor(Executor ex);
public Executor[] findExecutors();
public Executor getExecutor(String name);
public void removeExecutor(Executor ex);
Mapper getMapper();
Connector
Connector是tomcat中监听TCP端口的组件,server.xml默认定义了两个Connector,分别用于监听http、ajp端口。对应的代码是org.apache.catalina.connector.Connector,它是一个实现类,并且实现了Lifecycle接口
http
<Connector port="8080" protocol="HTTP/1.1"
connectionTimeout="20000"
http对应的Connector配置如上所示,其中protocol用于指定http协议的版本,还可以支持2.0;connectionTimeout定义了连接超时时间,单位是毫秒;redirectPort是SSL的重定向端口,它会把请求重定向到8443这个端口
AJP
Apache jserver协议(AJP)是一种二进制协议,它可以将来自web服务器的入站请求发送到位于web服务器后的应用服务器。如果我们希望把Tomcat集成到现有的(或新的)Apache http server中,并且希望Apache能够处理web应用程序中包含的静态内容,或者使用Apache的SSL处理,我们便可以使用该协议。但是,在实际的项目应用中,AJP协议并不常用,大多数应用场景会使用nginx+tomcat实现负载。
Container
org.apache.catalina.Container接口定义了容器的api,它是一个处理用户servlet请求并返回对象给web用户的模块,它有四种不同的容器:
-Engine,表示整个Catalina的servlet引擎
-Host,表示一个拥有若干个Context的虚拟主机
-Context,表示一个Web应用,一个context包含一个或多个wrapper
-Wrapper,表示一个独立的servlet

Engine、Host、Context、Wrapper都有一个默认的实现类StandardXXX,均继承至ContainerBase。此外,一个容器还包含一系列的Lodder、Logger、Manager、Realm和Resources等
一个容器可以有一个或多个低层次上的子容器,并且一个Catalina功能部署并不一定需要全部四种容器。一个Context有一个或多个wrapper,而wrapper作为容器层次中的最底层,不能包含子容器。从一个容器添加到另一容器中可以使用在Container接口中定义的addChild()方法义:
删除一个容器可以使用Container接口中定义的removeChild()方法:
另外容器接口支持子接口查找和获得所有子接口集合的方法findChild和findChildren方法:
public Container findChild(String name);
Engine

Engine表示Catalina的Servlet引擎,如果使用了Engine的话,则它是Catalina的顶层容器,因此在StardardCataline的setParent()方法中直接抛出的异常
public interface Engine extends Container {
public String getDefaultHost();
public void setDefaultHost(String defaultHost);
public String getJvmRoute();
public void setJvmRoute(String jvmRouteId);
public Service getService();
public void setService(Service service);
public class StandardEngine extends ContainerBase implements Engine {
// other code...
public void setParent(Container container) {
throw new IllegalArgumentException(sm.getString("standardEngine.notParent"));
}
server.xml
<Engine name="Catalina" defaultHost="localhost">
<Realm className="org.apache.catalina.realm.LockOutRealm">
<Realm className="org.apache.catalina.realm.UserDatabaseRealm"
resourceName="UserDatabase"/>
</Realm>
<Host name="localhost" appBase="webapps" unpackWARs="true" autoDeploy="true">
<Valve className="org.apache.catalina.valves.AccessLogValve" directory="logs"
prefix="localhost_access_log" suffix=".txt"
pattern="%h %l %u %t "%r" %s %b" />
</Host>
Host
Host定义了一个虚拟主机,正所谓虚拟主机,当然是可以用来部署应用程序的,Tomcat的Host也是如此。它在server.xml中定义了一个localhost的Host,应用根目录在webapps下面,默认是支持解压重新部署的。
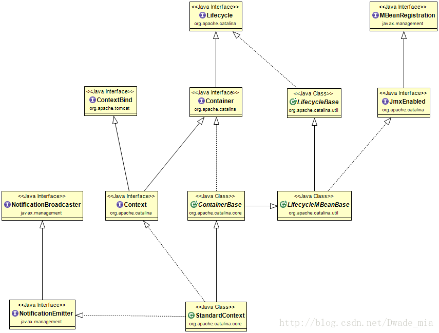
Context

Context代表一个独立的web应用,针对每个Context,tomcat都是使用不同的Classloader避免类冲突。如果我们希望使用一个自定义的目录作为部署路径的话,可以在server.xml中新增Context即可
代码模块简介
catalina包
Tomcat的核心模块,包括了HttpServlet、HttpSession的实现,以及各大组件的实现,这块的代码量是最多的,也是最复杂的一部分
coyote包
这块主要用于支持各种协议,比如http1.1、http2.0、ajp等,代码量较少
tomcat包
tomcat的基础包,包括了数据库连接池、websocket实现、tomcate的jni、工具类。org.apache.tomcat.util包的代码量也不少,其中还包括了对jdk源码的扩展,比如线程池。
下图罗列各个模块的大致用途以及代码量
