前言
本文基于 spring boot 1.5.9
spring boot 支持目前主流的 servlet 容器,包括 tomcat、jetty、undertow,可以在我们的项目中方便地集成这些 servlet 容器,减少了开发、运维的工作量。而传统的应用开发,需要经过繁锁的操作步骤:安装 tomcat –> 修改 tomcat 配置 –> 部署 war 包 –> 启动 tomcat –> 运维……,这个工作量不小,尤其是集群部署、应用迁移的时候。而采用 spring boot 之后,一切变得如此简单,打包 –> java -jar –> 运维,只需要一个 jar 包便可以随意部署安装。这篇文章,将对 spring boot 集成 tomcat 的源码进行分析,探索其内部的原理
SPI
在分析源码前,我们先来了解下 spring 的 SPI 机制。我们知道,jdk 为了方便应用程序进行扩展,提供了默认的 SPI 实现(ServiceLoader),dubbo 也有自己的 SPI。spring 也是如此,他为我们提供了 SpringFactoriesLoader,允许开发人员通过 META-INF/spring.factories 文件进行扩展,下面举一个例子方便理解
假如,我想要往 spring 容器中添加一个 ApplicationContextInitializer 做一些初始化工作,我们可以借助 spring 提供的这个 SPI 功能完成这个需求。
首先,在项目中创建 META-INF/spring.factories 文件,文件内容如下所示:
org.springframework.context.ApplicationContextInitializer=\
我们再写个 test case,便可以通过 SPI 的方式获取我们定义的 ApplicationContextInitializer。看似很简单的一个功能,但是 spring boot 正是利用这个强大的扩展点,在 spring framework 的基础上为我们集成了常用的开源框架
@Test
public void testSpringSpi() {
List<ApplicationListener> listeners = SpringFactoriesLoader.loadFactories( ApplicationListener.class,
ClassUtils.getDefaultClassLoader() );
System.out.println( listeners );
我们再来看看这个 SpringFactoriesLoader,关键代码如下所示,它通过读取 META-INF/spring.factories 文件,并且查找方法参数指定的 class,然后创建对应的实例对象,并且返回。此外,还支持排序,可以使用以下几种方式进行排序
- org.springframework.core.Ordered:实现该接口
- org.springframework.core.annotation.Order:注解
- javax.annotation.Priority:注解
public static <T> List<T> loadFactories(Class<T> factoryClass, ClassLoader classLoader) {
List<String> factoryNames = loadFactoryNames(factoryClass, classLoaderToUse);
List<T> result = new ArrayList<T>(factoryNames.size());
for (String factoryName : factoryNames) {
result.add(instantiateFactory(factoryName, factoryClass, classLoaderToUse));
}
AnnotationAwareOrderComparator.sort(result);
return result;
接下来,我们来分析下 spring boot 是如何利用 SPI 机制集成 tomcat
Spring Boot for Tomcat
在分析tomcat 集成的源码之前,我们先来了解下 EmbeddedServletContainer
EmbeddedServletContainer:
spring 用EmbeddedServletContainer封装了内嵌的 servlet 容器,提供了start、stop等接口用于控制容器的生命周期,并且 spring 内置了 tomcat、jetty、undertow 容器的实现,类图所下所示

我们再来看看 spring boot 中最常用的 SpringBootApplication 注解,原来是多个注解的综合体,而这个 EnableAutoConfiguration 便是 spring boot 用做自动化配置的注解
@SpringBootConfiguration
@EnableAutoConfiguration
@ComponentScan(excludeFilters = {
@Filter(type = FilterType.CUSTOM, classes = TypeExcludeFilter.class),
@Filter(type = FilterType.CUSTOM, classes = AutoConfigurationExcludeFilter.class) })
public @interface SpringBootApplication {
// code......
我们在spring-boot-autoconfigure 模块可以看到大量的 SPI 配置,部分如下所示
# Auto Configure
org.springframework.boot.autoconfigure.EnableAutoConfiguration=\
org.springframework.boot.autoconfigure.web.EmbeddedServletContainerAutoConfiguration,\
原来EnableAutoConfiguration 注解引入了 EmbeddedServletContainerAutoConfiguration,而这个便是内嵌 servlet 容器的配置类,tomcat、jetty、undertow 都在这个类上面,通过 @ConditionalOnClass 注解加载不同的 servlet 容器。但是,这个类仅仅是注册了 TomcatEmbeddedServletContainerFactory ,不足以帮助我们解除所有的困惑。不要急,我们先来看看 TomcatEmbeddedServletContainerFactory 的类图。

由上面的类图可知,它实现了以下接口:
- EmbeddedServletContainerFactory:它是一个工厂模式,用于创建 EmbeddedServletContainer,即用于创建一个内嵌的 Servlet 容器,这个接口里面只有一个 getEmbeddedServletContainer 方法
- ConfigurableEmbeddedServletContainer:用于配置 EmbeddedServletContainer,比如说端口、上下文路径等
分析了上面两个接口,原来创建 servlet 容器的工作是由 EmbeddedServletContainerFactory 完成的,看下 getEmbeddedServletContainer 方法的调用栈。在 EmbeddedWebApplicationContext 中重写了 GenericWebApplicationContext#onRefresh() 方法,并且调用 getEmbeddedServletContainer 方法创建 servlet 容器,我们接下来分析这个创建过程。

关键代码如下(省略异常处理):
EmbeddedWebApplicationContext.java
@Override
protected void onRefresh() {
super.onRefresh();
createEmbeddedServletContainer();
private void createEmbeddedServletContainer() {
EmbeddedServletContainer localContainer = this.embeddedServletContainer;
ServletContext localServletContext = getServletContext();
if (localContainer == null && localServletContext == null) {
// 从容器中获取bean,如果使用tomcat则返回TomcatEmbeddedServletContainerFactory
EmbeddedServletContainerFactory containerFactory = getEmbeddedServletContainerFactory();
this.embeddedServletContainer = containerFactory.getEmbeddedServletContainer(getSelfInitializer());
}
else if (localServletContext != null) {
getSelfInitializer().onStartup(localServletContext);
}
initPropertySources();
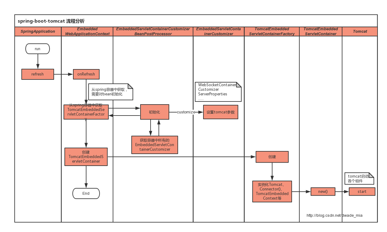
我们先画出主要的流程图(查看原图)

由上图可知,EmbeddedWebApplicationContext 在执行 onRefresh 方法的时候,首先调用父类的 onRefresh,然后从容器中获取 EmbeddedServletContainerFactory 的实现类。由于我们在 classpath 下面可以获取 tomcat 的 jar 包,因此 EmbeddedServletContainerAutoConfiguration 会在 spring 容器中注册 TomcatEmbeddedServletContainerFactory 这个 bean。然后,由它创建 TomcatEmbeddedServletContainer,我们来看看具体的创建过程,代码如下所示:
TomcatEmbeddedServletContainerFactory.java
@Override
public EmbeddedServletContainer getEmbeddedServletContainer(
ServletContextInitializer... initializers) {
Tomcat tomcat = new Tomcat(); // 实例化 apache Tomcat
File baseDir = (this.baseDirectory != null ? this.baseDirectory
: createTempDir("tomcat"));
tomcat.setBaseDir(baseDir.getAbsolutePath());
// 创建 Connector 组件,默认使用org.apache.coyote.http11.Http11NioProtocol
Connector connector = new Connector(this.protocol);
tomcat.getService().addConnector(connector);
// 支持对 Connector 进行自定义设置,比如设置线程池、最大连接数等
customizeConnector(connector);
tomcat.setConnector(connector);
tomcat.getHost().setAutoDeploy(false);
configureEngine(tomcat.getEngine());
for (Connector additionalConnector : this.additionalTomcatConnectors) {
tomcat.getService().addConnector(additionalConnector);
}
prepareContext(tomcat.getHost(), initializers);
return getTomcatEmbeddedServletContainer(tomcat);
首先是实例化 Tomcat 对象,然后创建 Connector 组件,并且对 Connector 进行相关的参数设置,同时也允许我们通过 TomcatConnectorCustomizer 接口进行自定义的设置。OK,创建了 Tomcat 实例之后,需要创建 TomcatEmbeddedServletContainer,它依赖 Tomcat 对象,在构造方法中便会启动 Tomcat 容器,从而完成各个组件的启动流程
public TomcatEmbeddedServletContainer(Tomcat tomcat, boolean autoStart) {
Assert.notNull(tomcat, "Tomcat Server must not be null");
this.tomcat = tomcat;
this.autoStart = autoStart;
initialize();
private void initialize() throws EmbeddedServletContainerException {
synchronized (this.monitor) {
addInstanceIdToEngineName();
// Remove service connectors to that protocol binding doesn't happen yet
removeServiceConnectors();
// Start the server to trigger initialization listeners
this.tomcat.start();
// We can re-throw failure exception directly in the main thread
rethrowDeferredStartupExceptions();
Context context = findContext();
ContextBindings.bindClassLoader(context, getNamingToken(context),
getClass().getClassLoader());
// Unlike Jetty, all Tomcat threads are daemon threads. We create a
// blocking non-daemon to stop immediate shutdown
startDaemonAwaitThread();
}
Tomcat 实例的 start 方法如下所示,这便回到了 tomcat 的启动流程了,这里不再哆嗦了,感兴趣的童鞋可以查看我的博文
Tomcat.java
public void start() throws LifecycleException {
getServer();
getConnector();
server.start();
- Tomcat8源码分析系列-启动分析(一) Lifecycle
- Tomcat8源码分析系列-启动分析(二) Catalina初始化
- Tomcat8源码分析系列-启动分析(三) Catalina启动
- Tomcat8源码分析系列-启动分析(四) webapp
tomcat 外部配置
前面我们分析了 spring boot 与 tomcat 的集成,我们再来看看 spring boot 是如何为 serlvet 容器设置参数的。首先,来看一下常用的配置,内嵌容器的配置以 server 开头,下面的示例采用 yml 格式,properties 文件只是格式略有不同而已
application.yml
server:
port: 8080
context-path: /driver
tomcat:
max-threads: 500
max-connections: 20000 最大允许的连接数,nio默认10000
spring boot 关于内嵌 servlet 容器主要依赖 ServerProperties 完成,下面的代码列举了常用的配置,注意:代码里面的 Tomcat、Jetty 是内部类,用于进行参数配置的,并不是对应的 servlet 容器。比如我们要设置 tomcat 的参数,使用 server.tomcat 前缀即可,jetty 对应就是 server.jetty
@ConfigurationProperties(prefix = "server", ignoreUnknownFields = true)
public class ServerProperties
implements EmbeddedServletContainerCustomizer, EnvironmentAware, Ordered {
private Integer port;
private String contextPath;
private String servletPath = "/";
private final Tomcat tomcat = new Tomcat();
private final Jetty jetty = new Jetty();
private final Undertow undertow = new Undertow();
public static class Tomcat {
private final Accesslog accesslog = new Accesslog();
private int maxThreads = 0; // Number of threads in protocol handler
private int maxConnections = 0;
private int acceptCount = 0;
}
public static class Jetty { //...... }
public static class Undertow { //...... }
//......
spring boot 是如何为 servlet 容器设置这些参数的呢?我们注意到 ServerProperties 实现了 EmbeddedServletContainerCustomizer 接口,通过这个接口便可以进行参数设置,下面列出了部分代码。首先,对通用参数进行设置,比如 端口、上下文路径、session 超时时间 等等,然后判断 ConfigurableEmbeddedServletContainer 的具体实现类,分别对具体的 servlet 容器进行配置,因为不同 servlet 容器的参数是不一样的,所以需要特殊处理。如果我们需要对 tomcat 容器进行额外的设置,可以实现 EmbeddedServletContainerCustomizer 接口,然后把这个 bean 注册到 spring 容器中即可
@Override
public void customize(ConfigurableEmbeddedServletContainer container) {
if (getPort() != null) {
container.setPort(getPort());
}
// other code......
// 根据具体的实现类,分别对具体的 servlet 容器进行配置
if (container instanceof TomcatEmbeddedServletContainerFactory) {
// 即 private final Tomcat tomcat = new Tomcat();
getTomcat().customizeTomcat(this,
(TomcatEmbeddedServletContainerFactory) container);
}
if (container instanceof JettyEmbeddedServletContainerFactory) {
getJetty().customizeJetty(this,
(JettyEmbeddedServletContainerFactory) container);
}
if (container instanceof UndertowEmbeddedServletContainerFactory) {
getUndertow().customizeUndertow(this,
(UndertowEmbeddedServletContainerFactory) container);
}
container.addInitializers(new SessionConfiguringInitializer(this.session));
container.addInitializers(new InitParameterConfiguringServletContextInitializer(
getContextParameters()));
EmbeddedServletContainerCustomizer 又是何时被调用的呢?它是通过 BeanPostProcessor 进行扩展实现的,从 spring 容器中获取 ConfigurableEmbeddedServletContainer 对象时,便会执行该 BeanPostProcessor,这里再次感受到 BeanPostProcessor 的强大之处。
public class EmbeddedServletContainerCustomizerBeanPostProcessor
implements BeanPostProcessor, BeanFactoryAware {
@Override
public Object postProcessBeforeInitialization(Object bean, String beanName)
throws BeansException {
if (bean instanceof ConfigurableEmbeddedServletContainer) {
postProcessBeforeInitialization((ConfigurableEmbeddedServletContainer) bean);
}
return bean;
}
private void postProcessBeforeInitialization(ConfigurableEmbeddedServletContainer bean) {
for (EmbeddedServletContainerCustomizer customizer : getCustomizers()) {
customizer.customize(bean);
}
}
总结
在此,spring boot 集成 tomcat 的代码分析便告一段落,最后,我们用一张图总结下整个逻辑(查看原图)

- spring boot 利用 spring 的 SPI 的机制加载 EmbeddedServletContainerAutoConfiguration 该配置类,将 TomcatEmbeddedServletContainerFactory 加载到 spring 容器中
- 对 tomcat 容器进行配置的动作,由 BeanFactoryPostProcessor 完成,spring boot 内置了多种 EmbeddedServletContainerCustomizer,由 ServerConfig 完成对 servlet 容器的配置
- 利用工厂模式创建 TomcatEmbeddedServletContainer,并且调用 org.apache.catalina.startup.Tomcat#start() 启动 tomcat 容器