身份验证
身份验证,即在应用中谁能证明他就是他本人。一般提供如他们的身份 ID 一些标识信息来表明他就是他本人,如提供身份证,用户名 / 密码来证明。
在shiro 中,用户需要提供 principals (身份)和 credentials(证明)给 shiro,从而应用能验证用户身份:
principals:身份,即主体的标识属性,可以是任何东西,如用户名、邮箱等,唯一即可。一个主体可以有多个 principals,但只有一个 Primary principals,一般是用户名 / 密码 / 手机号。
credentials:证明 / 凭证,即只有主体知道的安全值,如密码 / 数字证书等。
最常见的 principals 和 credentials 组合就是用户名 / 密码了。接下来先进行一个基本的身份认证。
另外两个相关的概念是之前提到的 Subject 及 Realm,分别是主体及验证主体的数据源。
环境准备
本文使用 Maven 构建,因此需要一点 Maven 知识。首先准备环境依赖:
<dependencies>
<dependency>
<groupId>junit</groupId>
<artifactId>junit</artifactId>
<version>4.9</version>
</dependency>
<dependency>
<groupId>commons-logging</groupId>
<artifactId>commons-logging</artifactId>
<version>1.1.3</version>
</dependency>
<dependency>
<groupId>org.apache.shiro</groupId>
<artifactId>shiro-core</artifactId>
<version>1.2.2</version>
</dependency>
</dependencies>
添加junit、common-logging 及 shiro-core 依赖即可。
登录 / 退出
1、 首先准备一些用户身份/凭据(shiro.ini);
[users]
zhang=123
wang=123
此处使用 ini 配置文件,通过 [users] 指定了两个主体:zhang/123、wang/123。
2、 测试用例(com.github.zhangkaitao.shiro.chapter2.LoginLogoutTest);
@Test
public void testHelloworld() {
//1、获取SecurityManager工厂,此处使用Ini配置文件初始化SecurityManager Factory<org.apache.shiro.mgt.SecurityManager> factory =
new IniSecurityManagerFactory("classpath:shiro.ini");
//2、得到SecurityManager实例 并绑定给SecurityUtils org.apache.shiro.mgt.SecurityManager securityManager = factory.getInstance();
SecurityUtils.setSecurityManager(securityManager);
//3、得到Subject及创建用户名/密码身份验证Token(即用户身份/凭证)
Subject subject = SecurityUtils.getSubject();
UsernamePasswordToken token = new UsernamePasswordToken("zhang", "123");
try {
//4、登录,即身份验证
subject.login(token);
} catch (AuthenticationException e) {
//5、身份验证失败
}
Assert.assertEquals(true, subject.isAuthenticated()); //断言用户已经登录
//6、退出
subject.logout();
- 首先通过 new IniSecurityManagerFactory 并指定一个 ini 配置文件来创建一个 SecurityManager 工厂;
- 接着获取 SecurityManager 并绑定到 SecurityUtils,这是一个全局设置,设置一次即可;
- 通过 SecurityUtils 得到 Subject,其会自动绑定到当前线程;如果在 web 环境在请求结束时需要解除绑定;然后获取身份验证的 Token,如用户名 / 密码;
- 调用 subject.login 方法进行登录,其会自动委托给 SecurityManager.login 方法进行登录;
- 如果身份验证失败请捕获 AuthenticationException 或其子类,常见的如: DisabledAccountException(禁用的帐号)、LockedAccountException(锁定的帐号)、UnknownAccountException(错误的帐号)、ExcessiveAttemptsException(登录失败次数过多)、IncorrectCredentialsException (错误的凭证)、ExpiredCredentialsException(过期的凭证)等,具体请查看其继承关系;对于页面的错误消息展示,最好使用如 “用户名 / 密码错误” 而不是 “用户名错误”/“密码错误”,防止一些恶意用户非法扫描帐号库;
- 最后可以调用 subject.logout 退出,其会自动委托给 SecurityManager.logout 方法退出。
从如上代码可总结出身份验证的步骤:
1、 收集用户身份/凭证,即如用户名/密码;
2、 调用Subject.login进行登录,如果失败将得到相应的AuthenticationException异常,根据异常提示用户错误信息;否则登录成功;
3、 最后调用Subject.logout进行退出操作;
如上测试的几个问题:
1、 用户名/密码硬编码在ini配置文件,以后需要改成如数据库存储,且密码需要加密存储;
2、 用户身份Token可能不仅仅是用户名/密码,也可能还有其他的,如登录时允许用户名/邮箱/手机号同时登录;
身份认证流程

流程如下:
1、 首先调用Subject.login(token)进行登录,其会自动委托给SecurityManager,调用之前必须通过SecurityUtils.setSecurityManager()设置;
2、 SecurityManager负责真正的身份验证逻辑;它会委托给Authenticator进行身份验证;
3、 Authenticator才是真正的身份验证者,ShiroAPI中核心的身份认证入口点,此处可以自定义插入自己的实现;
4、 Authenticator可能会委托给相应的AuthenticationStrategy进行多Realm身份验证,默认ModularRealmAuthenticator会调用AuthenticationStrategy进行多Realm身份验证;
5、 Authenticator会把相应的token传入Realm,从Realm获取身份验证信息,如果没有返回/抛出异常表示身份验证失败了此处可以配置多个Realm,将按照相应的顺序及策略进行访问;
Realm
Realm:域,Shiro 从从 Realm 获取安全数据(如用户、角色、权限),就是说 SecurityManager 要验证用户身份,那么它需要从 Realm 获取相应的用户进行比较以确定用户身份是否合法;也需要从 Realm 得到用户相应的角色 / 权限进行验证用户是否能进行操作;可以把 Realm 看成 DataSource,即安全数据源。如我们之前的 ini 配置方式将使用 org.apache.shiro.realm.text.IniRealm。
org.apache.shiro.realm.Realm 接口如下:
String getName(); //返回一个唯一的Realm名字
boolean supports(AuthenticationToken token); //判断此Realm是否支持此Token
AuthenticationInfo getAuthenticationInfo(AuthenticationToken token)
throws AuthenticationException; //根据Token获取认证信息
单Realm 配置
1、 自定义Realm实现(com.github.zhangkaitao.shiro.chapter2.realm.MyRealm1):;
public class MyRealm1 implements Realm {
@Override
public String getName() {
return "myrealm1";
}
@Override
public boolean supports(AuthenticationToken token) {
//仅支持UsernamePasswordToken类型的Token
return token instanceof UsernamePasswordToken;
}
@Override
public AuthenticationInfo getAuthenticationInfo(AuthenticationToken token) throws AuthenticationException {
String username = (String)token.getPrincipal(); //得到用户名
String password = new String((char[])token.getCredentials()); //得到密码
if(!"zhang".equals(username)) {
throw new UnknownAccountException(); //如果用户名错误
}
if(!"123".equals(password)) {
throw new IncorrectCredentialsException(); //如果密码错误
}
//如果身份认证验证成功,返回一个AuthenticationInfo实现;
return new SimpleAuthenticationInfo(username, password, getName());
}
}*
2、 ini配置文件指定自定义Realm实现(shiro-realm.ini);
#声明一个realm
myRealm1=com.github.zhangkaitao.shiro.chapter2.realm.MyRealm1
#指定securityManager的realms实现
securityManager.realms=$myRealm1*
通过$name 来引入之前的 realm 定义
3、 测试用例请参考com.github.zhangkaitao.shiro.chapter2.LoginLogoutTest的testCustomRealm测试方法,只需要把之前的shiro.ini配置文件改成shiro-realm.ini即可;
多Realm 配置
1、 ini配置文件(shiro-multi-realm.ini);
#声明一个realm
myRealm1=com.github.zhangkaitao.shiro.chapter2.realm.MyRealm1
myRealm2=com.github.zhangkaitao.shiro.chapter2.realm.MyRealm2
#指定securityManager的realms实现
securityManager.realms=$myRealm1,$myRealm2*
securityManager 会按照 realms 指定的顺序进行身份认证。此处我们使用显示指定顺序的方式指定了 Realm 的顺序,如果删除 “securityManager.realms=$myRealm1,$myRealm2”,那么securityManager 会按照 realm 声明的顺序进行使用(即无需设置 realms 属性,其会自动发现),当我们显示指定 realm 后,其他没有指定 realm 将被忽略,如 “securityManager.realms=$myRealm1”,那么 myRealm2 不会被自动设置进去。
2、 测试用例请参考com.github.zhangkaitao.shiro.chapter2.LoginLogoutTest的testCustomMultiRealm测试方法;
Shiro 默认提供的 Realm

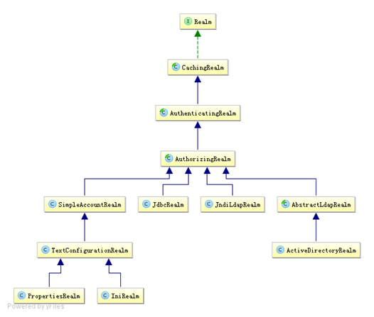
以后一般继承 AuthorizingRealm(授权)即可;其继承了 AuthenticatingRealm(即身份验证),而且也间接继承了 CachingRealm(带有缓存实现)。其中主要默认实现如下:
org.apache.shiro.realm.text.IniRealm:[users] 部分指定用户名 / 密码及其角色;[roles] 部分指定角色即权限信息;
org.apache.shiro.realm.text.PropertiesRealm: user.username=password,role1,role2 指定用户名 / 密码及其角色;role.role1=permission1,permission2 指定角色及权限信息;
org.apache.shiro.realm.jdbc.JdbcRealm:通过 sql 查询相应的信息,如 “select password from users where username = ?” 获取用户密码,“select password, password_salt from users where username = ?” 获取用户密码及盐;“select role_name from user_roles where username = ?” 获取用户角色;“select permission from roles_permissions where role_name = ?” 获取角色对应的权限信息;也可以调用相应的 api 进行自定义 sql;
JDBC Realm 使用
1、 数据库及依赖;
<dependency>
<groupId>mysql</groupId>
<artifactId>mysql-connector-java</artifactId>
<version>5.1.25</version>
</dependency>
<dependency>
<groupId>com.alibaba</groupId>
<artifactId>druid</artifactId>
<version>0.2.23</version>
</dependency>*
本文将使用 mysql 数据库及 druid 连接池;
2、 到数据库shiro下建三张表:users(用户名/密码)、user_roles(用户/角色)、roles_permissions(角色/权限),具体请参照shiro-example-chapter2/sql/shiro.sql;并添加一个用户记录,用户名/密码为zhang/123;
3、 ini配置(shiro-jdbc-realm.ini);
jdbcRealm=org.apache.shiro.realm.jdbc.JdbcRealm
dataSource=com.alibaba.druid.pool.DruidDataSource
dataSource.driverClassName=com.mysql.jdbc.Driver
dataSource.url=jdbc:mysql://localhost:3306/shiro
dataSource.username=root
#dataSource.password=
jdbcRealm.dataSource=$dataSource
securityManager.realms=$jdbcRealm*
1、 变量名=全限定类名会自动创建一个类实例;
2、 变量名.属性=值自动调用相应的setter方法进行赋值;
3、 $变量名引用之前的一个对象实例;
4、 测试代码请参照com.github.zhangkaitao.shiro.chapter2.LoginLogoutTest的testJDBCRealm方法,和之前的没什么区别;
Authenticator 及 AuthenticationStrategy
Authenticator 的职责是验证用户帐号,是 Shiro API 中身份验证核心的入口点:
public AuthenticationInfo authenticate(AuthenticationToken authenticationToken)
throws AuthenticationException;*
如果验证成功,将返回 AuthenticationInfo 验证信息;此信息中包含了身份及凭证;如果验证失败将抛出相应的 AuthenticationException 实现。
SecurityManager 接口继承了 Authenticator,另外还有一个 ModularRealmAuthenticator 实现,其委托给多个 Realm 进行验证,验证规则通过 AuthenticationStrategy 接口指定,默认提供的实现:
FirstSuccessfulStrategy:只要有一个 Realm 验证成功即可,只返回第一个 Realm 身份验证成功的认证信息,其他的忽略;
AtLeastOneSuccessfulStrategy:只要有一个 Realm 验证成功即可,和 FirstSuccessfulStrategy 不同,返回所有 Realm 身份验证成功的认证信息;
AllSuccessfulStrategy:所有 Realm 验证成功才算成功,且返回所有 Realm 身份验证成功的认证信息,如果有一个失败就失败了。
ModularRealmAuthenticator 默认使用 AtLeastOneSuccessfulStrategy 策略。
假设我们有三个 realm:
myRealm1: 用户名 / 密码为 zhang/123 时成功,且返回身份 / 凭据为 zhang/123;
myRealm2: 用户名 / 密码为 wang/123 时成功,且返回身份 / 凭据为 wang/123;
myRealm3: 用户名 / 密码为 zhang/123 时成功,且返回身份 / 凭据为 zhang@163.com/123,和 myRealm1 不同的是返回时的身份变了;
1、 ini配置文件(shiro-authenticator-all-success.ini);
#指定securityManager的authenticator实现
authenticator=org.apache.shiro.authc.pam.ModularRealmAuthenticator
securityManager.authenticator=$authenticator
#指定securityManager.authenticator的authenticationStrategy
allSuccessfulStrategy=org.apache.shiro.authc.pam.AllSuccessfulStrategy
securityManager.authenticator.authenticationStrategy=$allSuccessfulStrategy
myRealm1=com.github.zhangkaitao.shiro.chapter2.realm.MyRealm1
myRealm2=com.github.zhangkaitao.shiro.chapter2.realm.MyRealm2
myRealm3=com.github.zhangkaitao.shiro.chapter2.realm.MyRealm3
securityManager.realms=$myRealm1,$myRealm3
2、 测试代码(com.github.zhangkaitao.shiro.chapter2.AuthenticatorTest);
- 首先通用化登录逻辑
private void login(String configFile) {
//1、获取SecurityManager工厂,此处使用Ini配置文件初始化SecurityManager
Factory<org.apache.shiro.mgt.SecurityManager> factory =
new IniSecurityManagerFactory(configFile);
//2、得到SecurityManager实例 并绑定给SecurityUtils
org.apache.shiro.mgt.SecurityManager securityManager = factory.getInstance();
SecurityUtils.setSecurityManager(securityManager);
//3、得到Subject及创建用户名/密码身份验证Token(即用户身份/凭证)
Subject subject = SecurityUtils.getSubject();
UsernamePasswordToken token = new UsernamePasswordToken("zhang", "123");
subject.login(token);
}
- 测试 AllSuccessfulStrategy 成功:
@Test
public void testAllSuccessfulStrategyWithSuccess() {
login("classpath:shiro-authenticator-all-success.ini");
Subject subject = SecurityUtils.getSubject();
//得到一个身份集合,其包含了Realm验证成功的身份信息
PrincipalCollection principalCollection = subject.getPrincipals();
Assert.assertEquals(2, principalCollection.asList().size());
}*
即PrincipalCollection 包含了 zhang 和 zhang@163.com 身份信息。
- 测试 AllSuccessfulStrategy 失败:
@Test(expected = UnknownAccountException.class)
public void testAllSuccessfulStrategyWithFail() {
login("classpath:shiro-authenticator-all-fail.ini");
Subject subject = SecurityUtils.getSubject();
}*
shiro-authenticator-all-fail.ini 与 shiro-authenticator-all-success.ini 不同的配置是使用了 securityManager.realms=$myRealm1,$myRealm2;即 myRealm 验证失败。
对于AtLeastOneSuccessfulStrategy 和 FirstSuccessfulStrategy 的区别,请参照 testAtLeastOneSuccessfulStrategyWithSuccess 和 testFirstOneSuccessfulStrategyWithSuccess 测试方法。唯一不同点一个是返回所有验证成功的 Realm 的认证信息;另一个是只返回第一个验证成功的 Realm 的认证信息。
自定义AuthenticationStrategy 实现,首先看其 API:
//在所有Realm验证之前调用
AuthenticationInfo beforeAllAttempts(
Collection<? extends Realm> realms, AuthenticationToken token)
throws AuthenticationException;
//在每个Realm之前调用
AuthenticationInfo beforeAttempt(
Realm realm, AuthenticationToken token, AuthenticationInfo aggregate)
throws AuthenticationException;
//在每个Realm之后调用
AuthenticationInfo afterAttempt(
Realm realm, AuthenticationToken token,
AuthenticationInfo singleRealmInfo, AuthenticationInfo aggregateInfo, Throwable t)
throws AuthenticationException;
//在所有Realm之后调用
AuthenticationInfo afterAllAttempts(
AuthenticationToken token, AuthenticationInfo aggregate)
throws AuthenticationException;*
因为每个 AuthenticationStrategy 实例都是无状态的,所有每次都通过接口将相应的认证信息传入下一次流程;通过如上接口可以进行如合并 / 返回第一个验证成功的认证信息。
自定义实现时一般继承 org.apache.shiro.authc.pam.AbstractAuthenticationStrategy 即可,具体可以参考代码 com.github.zhangkaitao.shiro.chapter2.authenticator.strategy 包下 OnlyOneAuthenticatorStrategy 和 AtLeastTwoAuthenticatorStrategy。
到此基本的身份验证就搞定了,对于 AuthenticationToken 、AuthenticationInfo 和 Realm 的详细使用后续章节再陆续介绍。